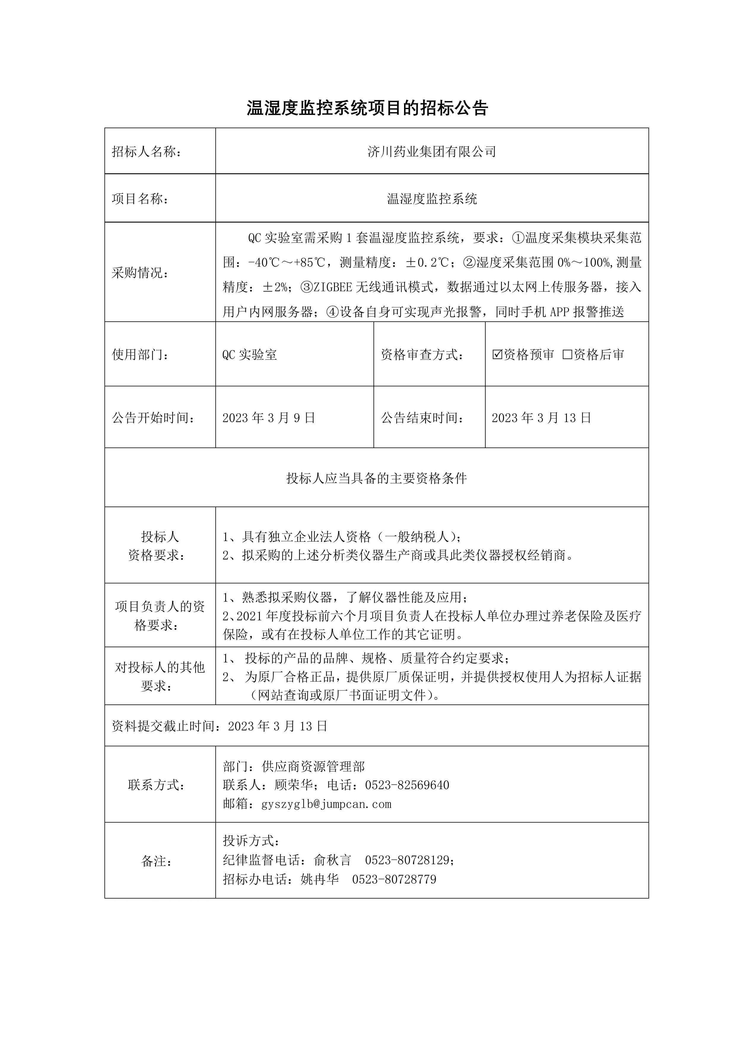
首页 招标信息
温湿度监控系统招标采购公示说明
2023.03.09