首页 招标信息
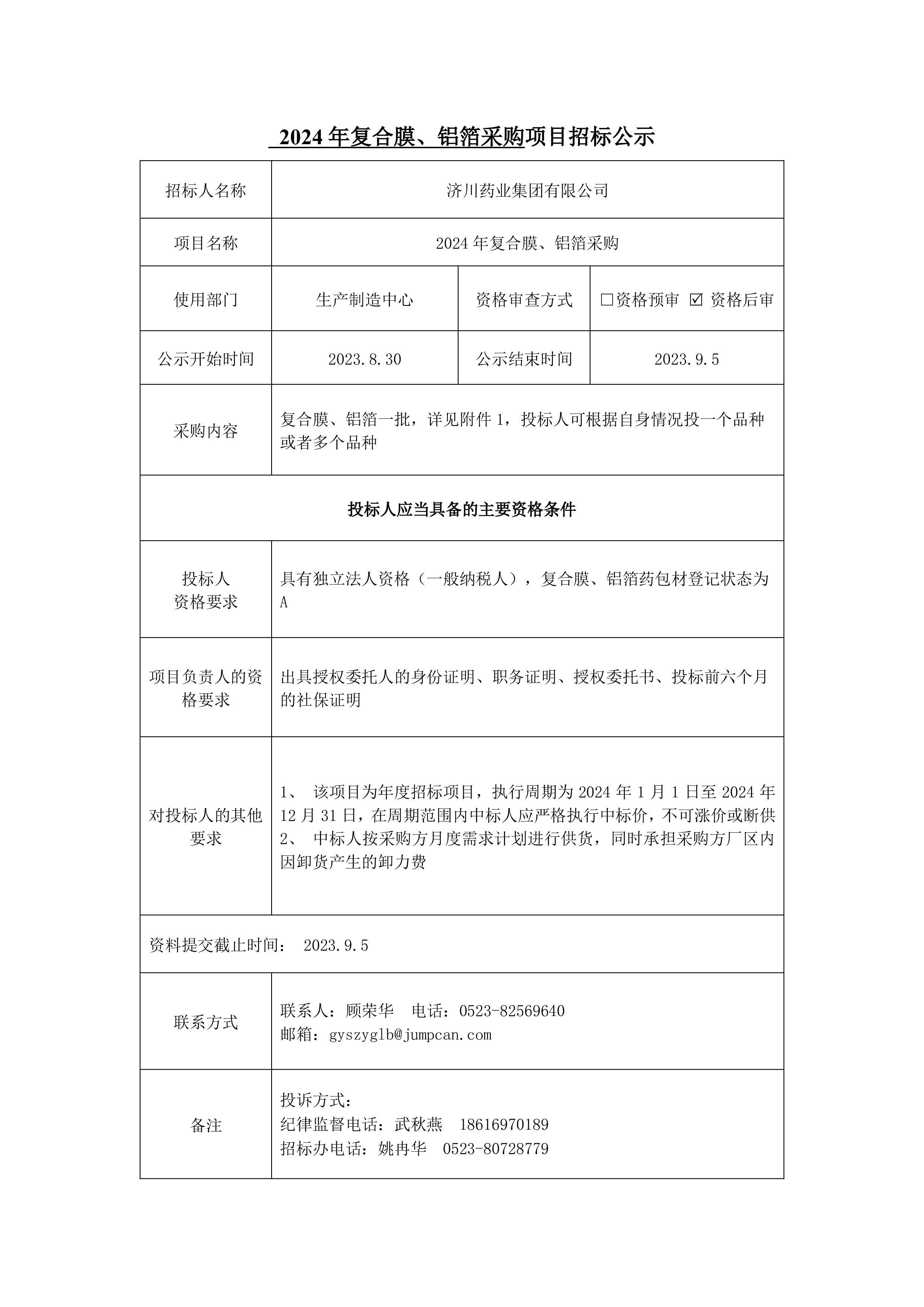
2024年复合膜、铝箔采购项目招标公示
2023.08.30